民族要复兴,乡村必振兴。2025年是“十四五”规划收官与“十五五”规划谋篇布局的关键节点,也是巩固拓展脱贫攻坚成果同乡村振兴有效衔接5年过渡期的最后一年。为落实中央农村工作会议精神以及农业农村部重点工作部署,系统梳理我国农业农村领域五年来的突破进展与实践成就,新华网面向全国启动“‘十四五’时期农业农村高质量发展成果征集”工作。
此次征集,新华网也将同步启动相关成果图谱绘制工作,更加生动、清晰、直观、形象地展现中国乡村的山河巨变与气象万千。整个图谱以“兴”为核心意涵,守好“确保国家粮食安全、确保不发生规模性返贫致贫”两大底盘,激活“提升乡村产业发展水平、提升乡村建设水平、提升乡村治理水平”三大引擎,以微观叙事展现宏观进程,通过案例切片让中国式现代化的乡村实践可感知、可借鉴、可收藏。
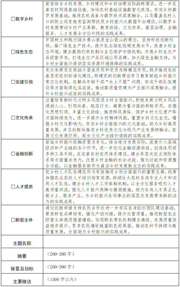
本次成果征集方向包括产业发展、科技创新、文旅融合、品牌发展、乡村建设、数字乡村、绿色生态、党建引领、文化传承、金融创新、人才提质、新型主体共12个组别。所申报案例如果具备“有意思的故事切口、可视化的叙事逻辑、重实效的解决方案”等特征,经过筛选评审即有机会入选成果图谱。在这样一个重要时刻,这既是对自身五年发展探索实践的充分肯定,新华网也会将此次成果图谱汇集成册,进行正式发布与推介,使其在为未来乡村建设者提供参考借鉴、为广大受众提供“感受山乡巨变”窗口的同时,也助力其成为“十四五”时期乡村振兴伟大征程上的示范,被客观记录、荣耀见证、广泛传播。
新华网期待各方关注参与“‘十四五’时期农业农村高质量发展成果征集”活动,欢迎各地、各单位积极选送优秀作品,共同书写“农业增效益、农民增收入、农村增活力”的时代答卷。
附件1:
新华网“十四五”时期农业农村高质量发展成果征集启事
一、总体安排
征集工作重点聚焦粮食等重要农产品供给保障、巩固拓展脱贫攻坚成果同乡村振兴有效衔接、大力发展农业新质生产力并推动农业现代化、宜居宜业和美乡村建设、农民收入水平提升、增强农村发展活力等方面,自2021年至今取得的进展或成效。申报成果需取得了良好的社会、经济与环境效益,并具有很好的创新性、示范性、先进性和推广应用价值。
二、征集对象
活动面向全社会公开征集,各级国家机关、事业单位、国企央企、民营企业、高校科研院所、人民团体和其他社会组织均可自荐、推荐成果。
三、征集内容
本次征集方向共有12个组别(类别阐释详见附件),包括:产业发展、科技创新、文旅融合、品牌发展、乡村建设、数字乡村、绿色生态、党建引领、文化传承、金融创新、人才提质、新型主体等。每个申报主体只能选择一个组别申报,至多可进行3次申报。
四、征集要求
(一)内容要求
1、必须保证成果的真实性、创新性、实效性、持续性和典型性。
2、成果表述应参照“讲好一件实事、解决一个问题、分享一些思考、总结一套方法”的总体思路,做到主题明确、聚焦实践,具有较强的推广价值与借鉴意义。
(二)申报要求
申报主体要具有良好声誉,社会信用良好,近5年无违反法律法规行为,无重大负面舆情,不属于国家限制类或淘汰类产业。
申报时间为2025年10月14日至11月30日。
(三)征集方式
成果报送需要认真填写《新华网“十四五”时期农业农村高质量发展成果征集表》,并于2025年11月30日前,以真实身份发送至邮箱:xczx@news.cn,投稿文件(邮件)请以“十四五+成果名称+主体单位+联系方式”的格式命名,有关图片、媒体报道复印件等,可作为附件同时发送。
官方联系方式:办公室 010-88050395
附件2:
新华网“十四五”时期农业农村高质量发展成果征集表(点击下载)



